一、领域建模的关键是什么?
(1)领域建模的根本目的是统一认识、减少沟通成本。领域建模一定要找到业务的流程节点,模是业务场景的映射,不懂业务无法建模。领域建模实践的精髓是“业务决定功能,功能决定模型”。
(2)领域:是相对于系统而言的,是系统要解决的现实问题。
(3)领域模型是对领域内的概念类或现实世界中对象的可视化表示,领域模型是针对某个特定问题的所有相关方面的抽象模型。
领域建模的关键:将关键的业务流程以图形化的方式呈现。
易错点:当前流程不能包括要做的系统,但是可以包括以前存在的系统,现在的系统就是来解决问题的。
二、领域建模的步骤
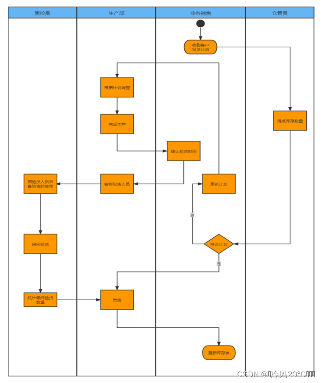
第一步:根据功能需求,找出业务主流程
实例:仓库发货系统
实例分析:整个仓库发货业务参与者有质检员、生产部、业务销售和仓管员,不能出现仓库发货系统这一参与者,因为仓库发货系统是要做出来的系统。
大致流程:
- 业务销售收到订单
- 仓管员清理库存信息,检查库存是否足够支付订单
- 生产部根据情况调整生产计划
- 质检员检查货物质量
- 最终发货,同时更新库存表

第二步:细分业务主流程
是在主流程基础上继续分析子流程,主流程能让我们知道整体的业务流程,但还有些细节流程是在子流程中。我们需要画出业务主流程中会涉及的状态图,帮助我们理解系统在运行过程中状态的改变。 比如仓库发货系统中,我们需要知道货物的关键属性有哪些,货物的发放规则等等。再比如发货过程,需要经过时间安排,质量检查,最后才是发货。
第三步:根据可扩展性,对领域概念进行抽象建模
我们得到更多具体对象,此时就是一个抽象到具体的一个过程,需要将每一个业务流程具体化,生成相应的类,但此时要进行合并整理,根据抽象建模,画出领域建模的粗略整体类图。
